
產品概述:
GN-Z-06-R-S電動機智能保護器是按IEC 國際標準開發的智能化、網絡化、數字化低壓電動機保護測控裝置;其改變了傳統的電動機保護與控制模式,取代了熱繼電器,電流互感器,中間繼電器,變送器等常規電器元件,在全面實現保護、測量、控制一體化的同時,將先進的網絡通訊技術和分布式智能技術溶入MCC 控制中心中;從而為工業生產過程控制提供了科學有效的現場級保護、測控單元。具有過負載、電流不平衡、接地/漏電、欠電流、堵轉、欠壓、過壓、欠功率、起動加速超時等多種數字式保護功能,滿足直接起動,雙向起動、星/三角起動等起動方式;豐富的記錄功能,可記錄多次故障發生時參數瞬時值,指導故障分析;保護功能配置靈活,方便用戶兼顧安全生產和連續生產的平衡;保護控制模塊與顯示操作單元采用分體安裝結構,安裝/維護極為靈活;實現電動機回路的三相電流、接地電流等多種電參數的測量;可與RTU、PLC 及多種微機工控組態軟件(iFIX、WinCC、Intouch、組態王、MCGS)實現網絡通訊,構成分布式綜合電力監控系統。
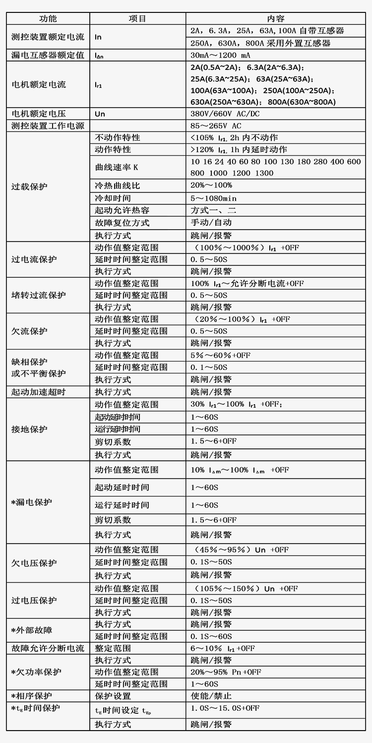
功能概述:

性能概述:
額定工作電源:85~265V AC / 100~280V DC
額定電壓:AC380V/660V, 50HZ
額定電流: 2A,6.3A,25A,63A,100A 自帶電流互感器 250A,630A,800A 采用外置電流互感器
輸出節點額定容量:阻性 AC250V/6A; DC30V/6A 感性 AC250V/2A; DC30V/2A
開關量輸入:內部 24V 電源,光藕隔離
工作環境:
周圍環境溫度不高于 60℃,不低于-25℃;
污染等級 2 級;
安裝類別Ⅲ
保護:
