
產品概述:
GN300F無線測溫智能操控裝置功能強大,用于3-35kV戶內開關柜,適用于中置柜、手車柜、固定柜、環網柜等多種開關柜,可取代傳統開關柜的一次回路模擬、帶電顯示器、自動加熱除濕控制器、斷路器分合閘按鈕等元件,具備了斷路器分合閘狀態指示、儲能指示、接地開關指示、手車位置指示、智能語言防誤提示、高壓帶電顯示、溫濕度數字顯示、柜內照明及RS485通訊接口等多項功能。
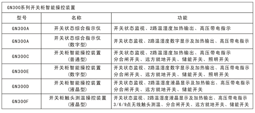
型號命名:

性能指標:

性能特點:
1、一次模擬圖顯示
2、三相高壓帶電顯示及閉鎖輸出
3、溫濕度測量及液晶顯示
4、二路溫濕度傳感器,二路加熱控制輸出
5、加熱器斷線報警輸出、過熱排風輸出
6、智能語音防誤提示、三相核相驗電接口
7、儲能開關,遠方/就地、分/合閘轉換開關
8、可選配RS485通訊接口
安裝方式:

結構尺寸:
1、外形尺寸:230mm×178mm×70mm
2、開孔尺寸:220mm×165mm
3、安裝方式:嵌入式安裝,支架固定
背部端子定義:
